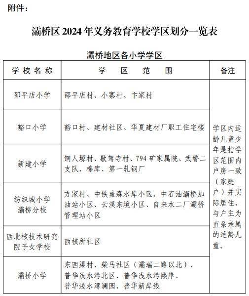
西安市(灞桥区)2024年义务教育学校学区划分方案
扫描到手机,新闻随时看
扫一扫,用手机看文章
更加方便分享给朋友
为确保我区适龄儿童少年依法按时入学,根据《义务教育法》 《未成年人保护法》等法律法规,按照《西安市教育局关于做好 2024 年义务教育招生入学工作的通知》(市教发〔2024〕67 号) 要求,结合我区人口分布及义务教育学校布局情况,制定本方案。
一、学区划分的基本原则
1.稳定性原则。原有学校学区范围尽量保持不变,新增或改 扩建完成学校根据实际情况划定范围。
2.就近性原则。学区内户籍适龄儿童少年就学距离整体相对 就近。
3.全覆盖原则。每个社区、村组居住的具有我区户籍的适龄 儿童少年均有一所公办学校可供就读,确保学区划分无盲区。
二、组织机构
区教育局成立义务教育学校招生入学工作领导小组,由区教 育局主要负责同志任组长,全面统筹协调、指导义务教育学校学 区划分和招生入学工作。领导小组下设办公室,办公室主任由区 教育局教育科科长兼任,具体组织实施义务教育学校学区划分和 招生入学工作。
三、学区划分办法
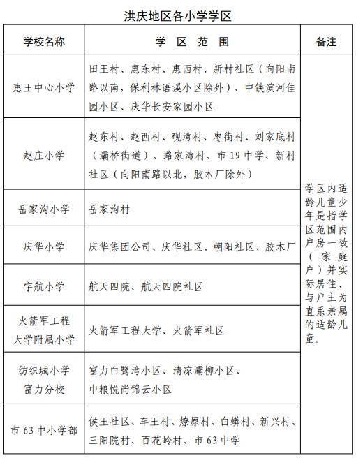
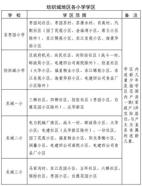
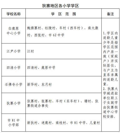
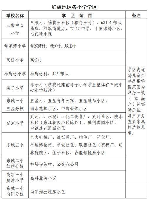
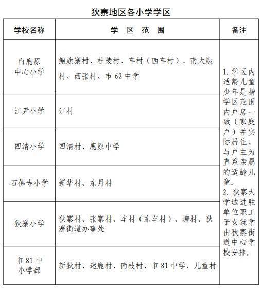
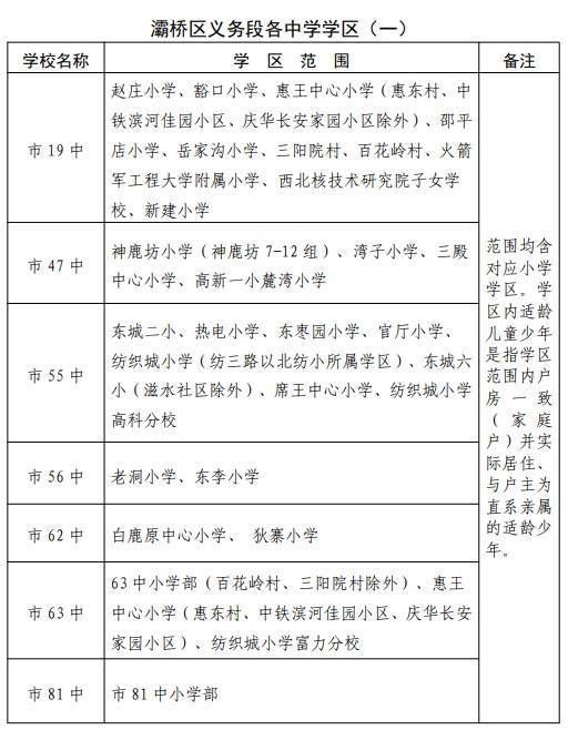
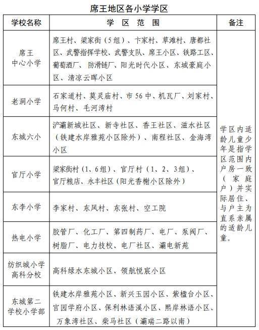
区教育局在各义务教育学校学区摸底的基础上,开展学区集 中调研,以招生学校为中心,以社区(小区)、村组为基本单元,综合考虑适龄儿童少年人数、学校布局和规模、交通状况、历史 沿革等因素,在保持学区相对稳定的前提下,经现场察勘、反复 讨论、集体研究划定灞桥区 2024 年义务教育学校学区(见附件)。
四、几点说明
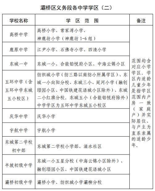
1.学区内适龄儿童少年是指学区范围内户房一致(家庭户) 并实际居住、与户主为直系亲属的适龄儿童少年。
2.按照义务教育相关法律条文的规定,户籍是适龄儿童少年 免试就近入学的基本条件。下列情况不作为按学区入学的依据。
(1)购房:适龄儿童少年父母在我区购房但未落户籍的;
(2)挂靠户:适龄儿童少年户籍与户主为非直系亲属关系;
(3)空户:实际不存在的户籍地址;
(4)集体户:将户籍落在集体户的;
(5)假户籍:假户籍或其他非正常户籍证明。
3.未划入学区的新建小区适龄儿童少年入学,小学由所在街 道中心学校统筹安排,初中由区教育局统筹安排。
4.因城区拆迁造成人户分离的灞桥户籍适龄儿童少年入学, 若仍在过渡期,由区教育局根据相关拆迁政策统筹安排。
五、工作要求
1.承担规定学区内义务教育任务的学校,要充分发挥教育资 源效益,按照统一安排,积极接收学区内适龄儿童少年就学,不 得组织任何形式的入学考试。
2.各义务教育学校按要求给学区内适龄儿童少年发放《义务教育入学通知书》,适龄儿童少年接到入学通知书后,应按照规 定时间到为其提供义务教育学位的学校办理入学手续。
3.各义务教育公办学校在安排完学区内适龄儿童少年后,再依次安排下列人员入学:我区集体户籍适龄儿童少年,我区挂靠户籍及空户籍适龄儿童少年,陕西省人才交流服务中心、西安市 人才服务中心集体户籍适龄儿童少年,公共租赁住房(合同期内) 承租人适龄子女入学,随迁子女。
4.符合政策规定准入类学生入学按省市相关政策执行。
5.遵循“自愿申请、有序开展、公平公正”的原则,各公办 义务教育学校完善“多孩子女同校就读”服务举措,帮助解决家长接送不便问题。
6.义务教育学校新生入学登记审核工作,要严格按照程序, 在统一规定的时间内,依规操作。所有新生经学校审核并报区教 育局备案后方可办理入学手续,建立学籍。
7.义务教育学校起始年级按标准班额招生,严格落实均衡编 班规定
 
 
 
 
 
 
 
 
声明:本文由入驻焦点开放平台的作者撰写,除焦点官方账号外,观点仅代表作者本人,不代表焦点立场。
 
 
 