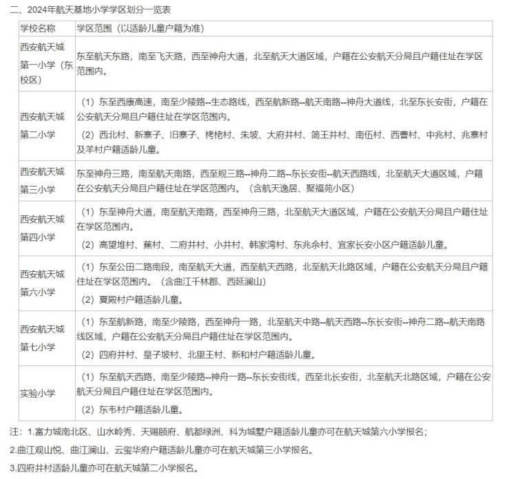
西安(航天基地)2024年义务教育公办学校学区划分方案
搜狐焦点咸阳站 2024-06-26 14:16:57
用手机看
扫描到手机,新闻随时看
扫一扫,用手机看文章
更加方便分享给朋友
声明:本文由入驻焦点开放平台的作者撰写,除焦点官方账号外,观点仅代表作者本人,不代表焦点立场。
扫一扫,用手机看文章
更加方便分享给朋友
声明:本文由入驻焦点开放平台的作者撰写,除焦点官方账号外,观点仅代表作者本人,不代表焦点立场。
正在加载中,请稍后...