2019年房地产市场“稳定”过关 商品房销售量破15万亿
扫描到手机,新闻随时看
扫一扫,用手机看文章
更加方便分享给朋友
如果用两个字来形容2019年,那就是“稳定”,土地市场稳定、房产价格稳定、未来预期稳定,三稳的目标在2019年皆有清晰体现。同时,楼市调控政策指向性明确,全国降温城市不断增多,在商品房总体成交量依然上行的行业背景下,房价整体上涨态势得到有效控制。
在房住不炒的调控主基调下,楼市的投机性需求基本离场,住宅回归居住本源。
在“不将房地产作为短期刺激经济的手段”的方向指引下,金融侧调控保持相对高压,有力保障房产市场理性发展,防止投资过热现象产生。
在租售同权的安居目标下,租赁房源供给不断增多,租赁市场继续蓬勃发展。
在因城施策的调控准则下,各地的调控精准度不断提升,各城调控的颗粒度也愈加精细化。
关键词1:金融侧调控
调控不放松,房地产金融首当其冲
2019年全年楼市政策保持了相对稳定,因城施策的精准调控在各地都有所体现,如佛山取消楼市限价政策、东莞调整二手房交易个税等,苏州部分区域限售、大连、洛阳等地出台限价政策。总体来看,政策放松的城市和地区较少,而大部分城市依然维持了调控高压,尤其是开封、张家港两地分别在7月、12月经历了政策放松“一日游”,导致各地调控放松更为谨慎。

2019年在市场流动性整体放松的环境下,房地产金融侧却愈加收紧,向市场传递出明显信号。即“房住不炒”已从行业源头入手,不但要控制房地产开发企业风险,同时通过金融侧调控,有力提升房地产去产能化的节奏,2019年房地产金融侧的调控来看,主要采取了三步走。
排名前列步“定调严控”,4月的“房住不炒”基调重申,7月政治局会议“不将房地产作为短期刺激经济的手段”,9月国务院常务会议明确要求,地方政府专项债券资金不得用于土地储备和房地产相关领域等都是融资从紧的明确信号。
第二步是“严控信托”,从5月开始监管部门就发文严防资金通过信托、金融租赁等方式进入房地产领域,7月监管部门约谈房地产信托业务发展过猛的信托公司。
第三步“加大整治”,8月上银保监会表示将在32个城市开展银行房地产业务专项检查,涉及土地储备贷款、开发贷款。8月底银保监会又发布对部分地方中小银行机构现场检查情况的通报,对中小银行违规为房地产项目提供融资进行了批评。
关键词2:抢人大战
人才政策频出,拉动楼市热度提升
今年直接针对楼市调控放松的政策可谓凤毛麟角,大量的放松体现在各地落户政策放松、人才政策放松,这类政策对于楼市的确产生了间接性影响。
从放松人才购房限制政策来看,大都是提供了相应的补贴或直接降低或取消了人才的购房门槛,例如南京、天津等地放宽落户门槛,对于当地城市和区域的热度提升起到了较为明显的效果。但必须要看到,人才政策的真实目的依然还是以吸引人才为主旨,政策本身包含的内容也较多,人才购房只是其中一部分,因此不能将人才政策就等同于调控放松。
值得关注的是,各地的人才政策本身依然有着诸多值得推敲之处,一方面人才引进大都是学历或职称为主要标准,缺乏根据各城重点发展产业确定的专业性人才引入标准,这一点在部分二三线城市表现尤为明显,换言之2019年是“抢人大战”,而非“引入对口人才”;另一方面不排除部分城市通过人才政策的方式起到调控变相放松的效果,尤其是将人口的门槛降得过低时,这一倾向体现尤为明显。

关键词3:地市降温
三四线城市出现土地流拍,房企加速回归一二线
2019年全年土地市场成交量同比明显减少,从土地购置面积的数据来看,上半年房地产开发企业土地购置面积8035万平方米,同比下降27.5%。下半年土地购置面积的整体有所回升,但从全年来看总体成交同比去年下滑的趋势没有改变,1月-11月同比下降14.2%。
从实际拿地情况来看,房企围绕重点城市群和核心都市圈的布局力度明显加强。大型品牌房企回归一二线的趋势较为明显。深圳、北京土拍市场今年都呈现过火热的局面,一线城市的优质地块更是让房企欲罢不能,6月,深圳几块宅地的出让更是具有明显的“吸睛”效果。与此相对应的是,三四线及以下城市是土地流拍集中地,从2019年土地流拍数量的情况来看,排名靠前的城市分别为金华市、济宁市、南阳市、潍坊市、常德市、淮安市。房企的布局意愿度低,市场趋冷是这类城市土地降温的重要因素。
值得关注的是,今年以来有部分房企开始暂停拿地,规避风险。一方面2016年-2017年的地王项目在很多城市都面临着销售困局,让房企拿“地王”的冲动锐减;另一方面负债率过高的房企也在今年渐渐被动减少甚至暂停拿地动作。整体来看,房企在土地市场已明显理性,拉动土地溢价率持续走低。
关键词4:以价换量
销量继续提升,商品房GMV向16万亿挺进
2019年1-11月商品房销量情况
从国家统计局公布的数据来看, 1—11月份,商品房销售金额139006亿元,增长7.3%,其中住宅销售额增长10.7%,从数据来看前11个月销售金额已接近14万亿元,而去年同期仅12.9万亿元。因此2019年全年破15万亿元已无悬念,商品房的GMV已经迈向了历史新高点。
房企在2019年也加快了销售脚步,早在5月,不少房企已经开始加快推盘的力度,6月-7月的市场推盘节奏以及促销也是大于去年,下半年在楼市降温的大环境下,房企“以价换量”的情形不断增多,拉动楼市销售量稳步提升。同时房地产销售的分化也在不同城市中得到体现,包括深圳、上海临港在内的热点城市和地区,受大政策影响带动了楼市热度提升,但一些三四线城市甚至二线城市则出现了市场降温。
值得关注的是,目前行业整体集中度提升的步伐并未停止, 2019年新入千亿阵营的房企数量预计在5家上下。从房地产开发行业的发展来看,商品房销售规模开始减缓的态势已经形成,在此背景下,龙头房企的销售规模增长已经趋缓,而中小房企的分化仍将持续,受融资困难、调控持续、部分城市转向买房市场等因素影响,冲击千亿的难度还将不断提升。
关键词5:房价企稳
房价保持稳定,降温城市同比增多
2019年,对房价调控的压力在上半年表现尤为明显,住房和城乡建设部上半年对6个城市进行预警提示的基础上,又对新建商品住宅、二手住宅价格指数累计涨幅较大的佛山、苏州、大连、南宁4个城市进行了预警提示。下半年房价上涨压力较大的城市明显减少,但深圳或是个例,由于市场热度提升过快,12月深圳住建局明确表示,二手房小区上涨超5%,市民可以向区房地产主管部门投诉,在房价整体下行压力较大的环境下显得较为“另类”,但这也在另一侧面体现出房价调控在各地重要性。
严格调控之下,楼市降温。从国家统计局公布的数据来看,2019年各月全年房价出现同比下行的城市不断增多,今年11月有超过30个城市的二手房价格出现下跌,时隔56个月再次出现超过30个城市房价下调。从安居客线上房价数据来看,2019年11月份新房在线均价为16599元/平方米,二手房挂牌均价为15410元/平方米。二手房相比1月仅微涨2%。其中一线城市的二手房普遍出现房价下探趋势,例如11月相比1月北京下降了2.5%,广州下降了4.8%。二线城市中也不乏二手房价出现下行的城市,例如青岛、济南、杭州、三亚等城市年底相比年初的下滑趋势都十分明显。
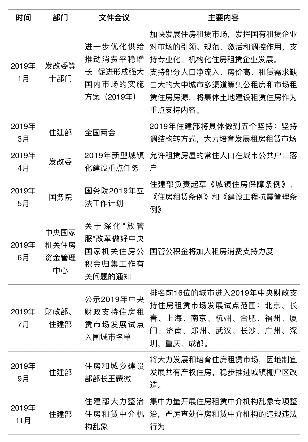
关键词6:租购并举
整治租赁中介乱象,健全租赁法律法规
2019年国家出台的各项政策文件可以看出,国家继续将发展住房租赁市场作为主要任务,支持城市住房租赁建设,整治租赁中介乱象,规范房地产住房租赁市场平稳发展。
就地方城市政策而言,在“加快建立多主体供给、渠道保障租购并举的住房制度”的大方针下,住房租赁政策更为细化,包括搭建租赁住房信息平台、大力发展人才公寓等,通过多渠道推进住房租赁市场发展。
分城来看, 一线城市的总体租房需求依然高于大部分新一线城市,北上深租房需求先进。新一线城市中,成都的租房需求居首位,排名全国第二,仅次于北京;其次为重庆、武汉等中西部城市。以深圳为例, 总体综合实力较强,人才政策相对宽松,招聘活跃度高,吸引大量人口落户与就业;但就租房成本而言,租金价格相对较高,居住压力相对较大, 2019年租赁房源供应量排名第三,租房访问量排名第四,租金价格排名第二。

关键词7:市场预期
波动依然, 预期整体趋向平稳
从2019年国家统计局公布的房地产开发景气指数来看,变动已然很小,房地产开发市场在全国层面表现较为平稳,但在不同城市和区域之间的差异依然十分明显,例如东北地区的降温速度较为明显,2019年1月-11月的增速回落0.6个百分点,不但低于2018年全年17.5%的水平,更是四个大区中回落速度较快的。不过,由于东北区域房产投资在全国总占比偏低,对于全国整体影响效果相对有限。
从安居客购房者信心指数来看,全年的波动向下的特点非常明显,“小阳春”之后就一路波动下行,直至11月稍有回调,购房者对于房地产未来的预期普遍走平,随之投机性购房需求同步撤离。值得关注的是,年末一线城市的购房者心态回调的幅度较为明显,二线城市则出现轮动性下滑,购房者心态分化在明年或将体现得更为明显。从经纪人信心指数来看,全年呈现更为平滑的下行倾向,经纪人的心态波动性要小于购房者,但整体对后市普遍看平的态度更为普遍化。

来源:新京报
声明:本文由入驻焦点开放平台的作者撰写,除焦点官方账号外,观点仅代表作者本人,不代表焦点立场。
